KY开元关于“混合深度宏基因组测序揭示肠道微生物低丰度物种特征”
研究成果在《Gut Microbes》上发表
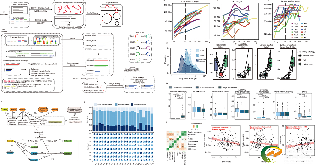
近日,由KY开元乳品生物技术与工程教育部重点实验室完成的“深度混合宏基因组测序挖掘肠道微生物低丰度物种”研究成果发表于肠道微生物领域权威杂志《Gut Microbes》(中科院一区,肠道微生物领域Top期刊),题目为“Hybrid, ultra-deep metagenomic sequencing enables genomic and functional characterization of low-abundance species in the human gut microbiome”(DOI:10.1080/19490976.2021.2021790)。
该研究采用Illumina与Pacbio混合、超深度宏基因组测序的方法,首次聚焦于发掘肠道中的低丰度物种基因组的功能特征,组装得到475个宏基因组组装基因组(MAG),包括287个低丰度和77个极低丰度基因组。同时,该研究发现微生物基因组生长速率、选择压力及染色体可移动遗传元件频率存在个体异质性,鉴定出数千个染色体外的可移动遗传元件,包括5097个噬菌体和79个新的质粒基因组,为理解肠道生态学和肠道菌群的功能特征提供了新见解。
该项目由国家自然科学基金国际合作重点项目(31720103911)、国家现代农业产业技术体系和内蒙古科技重大专项(2021ZD0014)资助。


阅读:





书记信箱:sjxx@imau.edu.cn
校长信箱:xzxx@imau.edu.cn
新闻中心投稿邮箱:imaunews@126.com
内蒙古呼和浩特市赛罕区昭乌达路306号 邮编:010018
